micro:bit4連装オーディオミキサープロジェクト




◆micro:bit V2で強化されたサウンド機能

micro:bitV2はスピーカーが搭載されて、簡単に音が出せるようになっただけでなく、サウンド機能が大きく強化されています。


"play sound"のブロックではシンセサイザーのパラメータが設定できるようになっていて、波形、持続時間、音の開始・終了時の周波数、音量、ビブラート等のエフェクトが設定できます。設定しだいで弦楽器や管楽器、ドラムに近い音が作れますので、V1の単純な方形波に比べてかなり表現力があります。

ところが、残念なことに内蔵のスピーカーは小さな圧電サウンダなので、音量も周波数レンジも貧弱で、折角の音が十分再現できません。

それならば、ちゃんとしたアンプで鳴らしてみたい。どうせなら複数のパートでポリフォニックにしたい。

と思って作ったのがこの、4連装オーディオミキサーです。

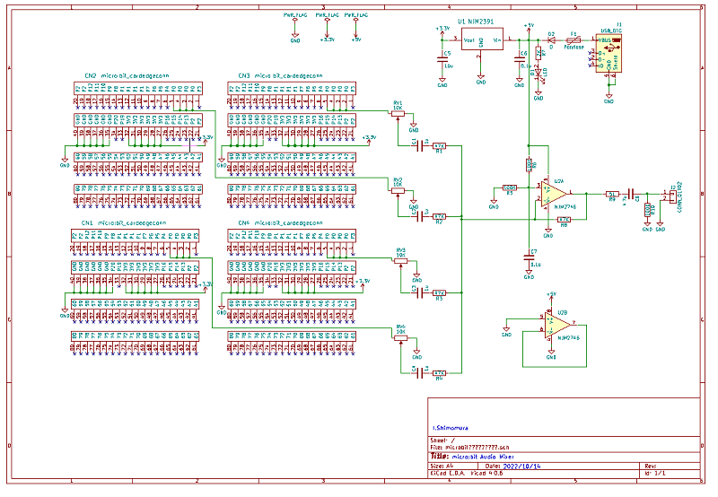
要するに4個のmicro:bitの外部スピーカー出力をまとめて、オーディオ用のスピーカーアンプに接続するためのアダプターです


◆回路構成


4個のmicro:bitのP0の出力をまとめてオペアンプの反転増幅回路に入れているだけです。入力抵抗と帰還抵抗を同じ値にしているので増幅率は1でバッファとしての動作になります。入力抵抗は47KΩですので、一般的なアンプの入力インピーダンスと同じくらいになります。5Vで単電源動作させるため、+入力側に抵抗分圧で2.5Vのバイアスをかけてあります。

オペアンプは2ユニット入りのNJM2746というのを使いましたが、使わない側のユニットは殺しておきます。

電源は汎用的にUSB端子から5Vをとり、オペアンプにはそのまま供給し、micro:bit用にはレギュレーターで3.3Vに落として供給します。


◆鳴らしてみた

アンプとスピーカーが必要ですが、手持ちのBluetoothスピーカーを利用して、ミキサーからの出力をスピーカーのAUX入力に接続しました。

プログラムはシンセサイザーの音の周波数(freq)と長さ(dura)を引数にした関数を作っておき、メロディーに従って関数を呼び出すようにしました。


ベースとドラムの例↓画像をクリック



某ロック曲の有名なイントロの例w↓画像をクリック




To be continued